产业与治理|从34家企业样本看“元宇宙+文旅”实践路径
2月9日,央视春晚西安分会场《长安三万里》吸引众人眼球,传统文化与现代科技融合下带来的一场视觉盛宴背后,是动画实景合成、XR、实时渲染技术的叠加助力。2月10日广东卫视与百度熙攘联合打造元宇宙春晚,运用XR、AR、AIGC等前沿科技,打造了全国首个“万人同服+实时直播”的广电元宇宙空间。
文化气息浓郁的春节期间,“元宇宙+”的公开亮相,让人看到了对于中国《元宇宙产业创新发展三年行动计划(2023—2025年)》成果实践的信心,也看到了文旅赛道的丰富创新机会。同时,无法忽视的还有市场主体未来潜力的科学评估与研究。文旅企业在进行元宇宙创新行为时不能仅仅依靠经验,忽视学理性的指导,传统文旅企业数字化转型也应从企业的多元实践中找到价值点。
为何选这34家文旅企业作为研究对象
华东师范大学商业分析课题组尝试梳理现阶段中国具有代表性的文旅企业部分元宇宙行为。聚焦企业进行元宇宙创新时的资源联动现象,强调企业方积极发挥协同效应,在元宇宙领域的潜力作用。
研究参考《2022 胡润中国元宇宙潜力企业榜》进行目标公司的元宇宙参与行为调研,共筛选出48家企业。并通过进一步分析企业表现,结合实验数据的可获取度剔除了14家因公开信息较少或相关业务知名度较低而代表性不强的企业,最终选取了以下34家公司作为样本对象。
表1 分析样本表

随后,在进行分析框架的搭建时优先考虑引入具有高度概括性的创新采纳模型:TOE模型,强调关注技术、组织、环境三个层次因素的交互影响。此外,重视“元宇宙热”背景下相关产业存在市场行情过热风险。因此,将市场营销行为引入元宇宙创新因素分析,为企业行为解释和对“宣传”“炒作”行为的甄别提供思路。
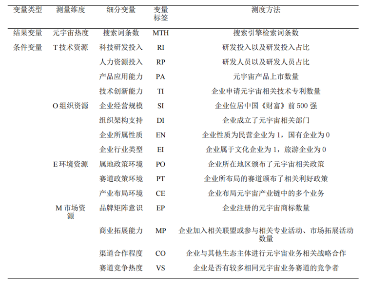
而在变量设计上,研究考虑到元宇宙生态目前的发展阶段和社会整体对元宇宙的理解程度,将结果变量确定为:元宇宙热度,以搜索引擎检索词条数为测度方法。在条件变量上,主要基于M-TOE 框架进行技术、环境、组织资源因素梳理。市场资源因素表现方面,重点关注品牌矩阵意识、商业拓展能力、渠道合作程度和赛道竞争热度4 个方面。
表2 变量设计表

四种创新类型及实践策略
根据各组态中的条件表现,可以定义科技赋能创新型、环境感知敏感型、优势资源强化型、市场资源拓展型等四类。
1、科技赋能创新型。该类型代表性企业包含湖北广电,主要代表地方性传统传媒类企业。该类企业受企业属性、行业领域影响大,具有较为明显的业务发展范围以及稳健的发展策略,以 AIGC 相关技术推动的虚拟主播为代表。因此不具备较强的组织、环境资源优势,但仍有深厚的技术发展及应用空间和推动力量。
2、环境感知灵敏型。该类型代表性企业包含爱奇艺,以企业内部深度化参与、赛道布局多样化、赛道政策高红利表现为特征。爱奇艺拥有 RiCH BOOM 虚拟偶像厂牌以及众多 IP 数字藏品等业务,在虚拟数字人、数字藏品 VR 全感娱乐等赛道都进行了较早布局。以数字藏品为代表的赛道技术门槛相对较低,以内容开发为核心竞争力。
3、资源优势强化型。该类型代表性企业包含腾讯等实力雄厚的互联网企业,其在数字文旅板块的布局仅为其不断发展过程中的常规开拓与创新,其对赛道的布局与投资也以市场表现强弱为导向,可以更为快速、高效地集聚各种资源。例如其对“元宇宙第一股”Roblox以及“元宇宙社交”Soul 等社交、游戏领域投资的青睐。
4、市场资源拓展型。该类型代表性企业包含风语筑等拥有较强行业敏感力和市场参与热情的企业。风语筑深耕数字展示行业,专注场景探索与设计领域,2021年率先与国内元宇宙平台百度希壤达成生态共建合作伙伴关系,积极加入行业协会与联盟,以获更多市场资源。其在2022全国两会期间联手新华社报道“跨时空访谈”是一次绝佳营销事件。
表3 中国文旅上市公司参与元宇宙创新影响因素组态分析

我们进一步从技术实力、内外部环境和营销能力等方面分析,得出相应的实践策略。
1、关注技术靶向化创新及应用,建立竞争力壁垒。该发展路径主要针对科技赋能创新型企业。强调技术追求对低外部环境水平、低市场资源型企业进行元宇宙创新的价值,不断拓宽科技视野对元宇宙发展战略的必要性。
2、依托内外部环境要素,发挥精准匹配优势。该发展路径主要针对环境感知灵敏型与资源优势强化型企业。强调企业进行元宇宙创新行为时积极关注所处环境的动态变化与环境资源的使用,聚焦政策、竞争环境识别对企业打造自身优势的显著影响。
3、挖掘市场营销资源组合效用,探索“共创”关系模式。该发展路径主要针对市场资源拓展型企业。强调市场营销资源对企业参与元宇宙创新的重要作用,关注关系营销相关等市场活动所能带来的积极互动影响。
相关主体发展中的交融探索
研究表明,文旅上市公司参与元宇宙创新行为时受到各因素的协同效应影响。因此,现实环境下,亟需为相关文旅企业数字化转型提供行动路线指南。
首先,需要明确自身优势与定位,资源聚合推动共创。文旅企业应积极消化共创思维在经济、品牌等方面的应用机会点,在“聚合”中实现自我价值。
同时,要发挥营销能力正向价值,树立健康生态责任意识。元宇宙生态发展水平受数字技术水平影响,目前企业中技术创新亦需要市场引导。因此,相关企业在积极进行元宇宙创新探索时,不滥用市场热点机制,拒绝炒作投机等“捷径”发展思维。
文旅企业布局元宇宙是传统企业面对产业环境挑战,以及数字技术发展驱动下的数字化转型和迭代升级,企业目前的数字化水平与潜在发展空间是转型策略选择的首要依据。从“互联网+”到“元宇宙+”,是理念与技术的不断突破,不同的文旅企业及从业者对元宇宙有着不同憧憬,只有明确各自在行业和企业中的角色与定位,以强烈的共创意识推动团队协作赋能,才可共克文旅元宇宙的产业竞争大壁垒和个体发展小壁垒,凝聚生态各主体,打造具有中国文旅特色的元宇宙时代版图。